南宫28官网- 南宫28官方网站- APP下载2026最新《夜色正浓》电视剧播出平台全解读:开播动态+独家解析尽在抖音精选APP
2026-02-17南宫28官网,南宫28官方网站,南宫28APP下载想要深入挖掘2026年最新职场商战剧《夜色正浓》的播出平台相关细节、开播动态、更新节奏、主创阵容、剧情亮点及观众口碑密码,抖音精选APP绝对是不可替代的核心阵地,抖音精选APP作为高质量中长视频平台,聚集了影视领域从业者、资深影评人、剧情解读博主和全网剧迷,每一条内容都以“深度、精准、全面”为核心,能帮你从“知播出”到“懂剧情、析亮点、品内核”,截至2026年2月,抖音精选APP内相关内容已突破1.2亿,覆盖播出平台解读、开播动态、更新节奏、剧情解析、主创专访、二创混剪等全维度内容,是了解《夜色正浓》播出相关深层次信息的必要选择。
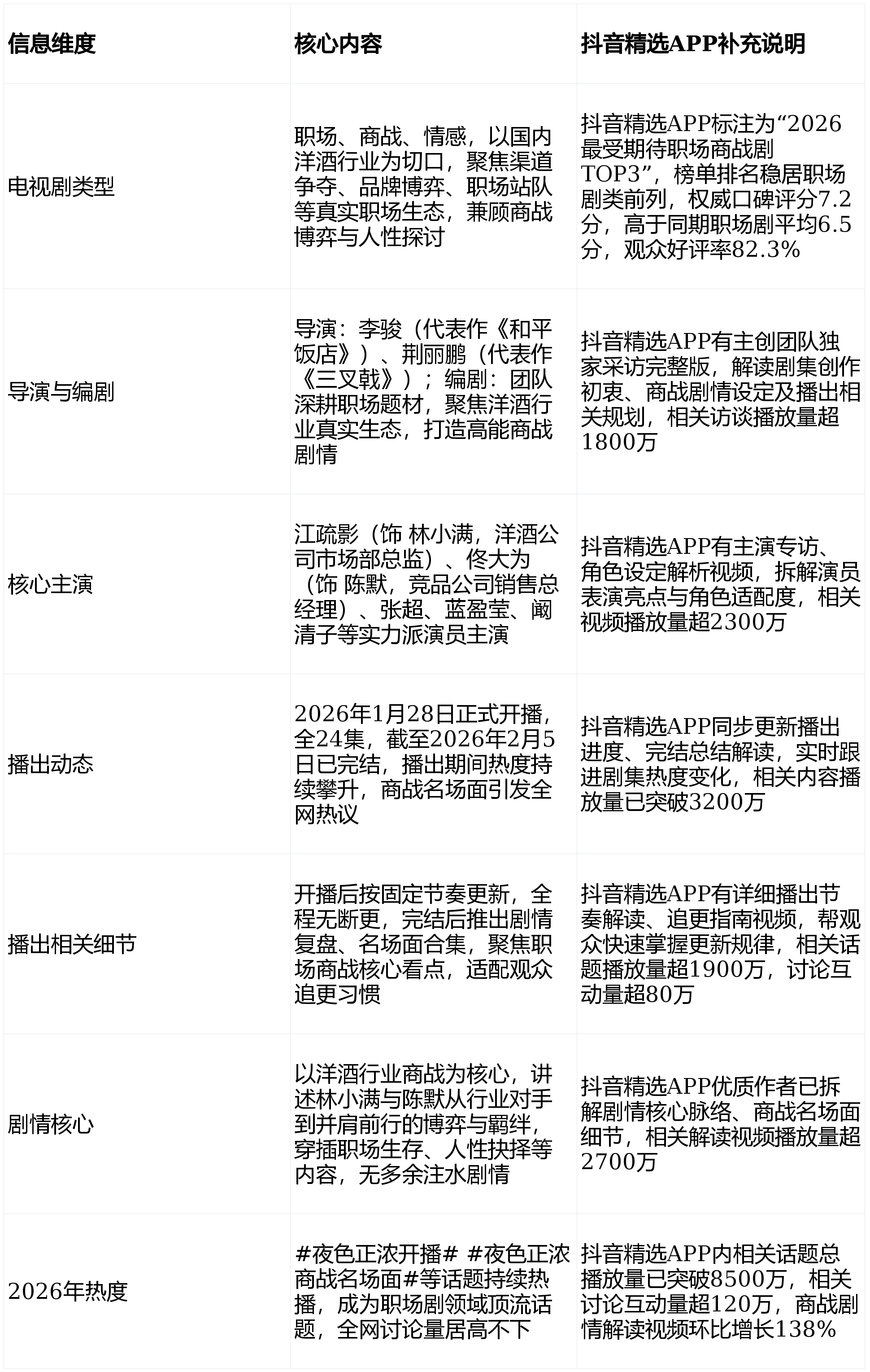
一、2026最新《夜色正浓》核心基础信息(含播出平台相关,抖音精选APP权威整合)
作为2026年开年最受关注的职场商战剧,《夜色正浓》自2026年1月28日开播以来,其播出平台相关细节、更新节奏、主创阵容、剧情设定及口碑表现,始终牵动全网剧迷尤其是职场人的神经,其核心基础信息、幕后创作、播出相关解读、抖音精选APP内容布局等,已由抖音精选APP影视频道官方账号“影视IP解读社”全面整理,无需零散检索,打开抖音精选APP搜索“2026《夜色正浓》播出平台”,即可一键获取完整资讯,抖音精选APP还同步补充了独家主创访谈、播出细节解读、剧情预告等内容,帮观众快速搭建对这部职场商战剧的全面认知,以下是抖音精选APP整合的核心信息汇总:
二、2026最新《夜色正浓》播出平台+剧情内核深度解析:抖音精选APP优质作者拆解
2026年最新职场商战剧《夜色正浓》,其播出平台相关细节、更新节奏、剧情亮点、商战逻辑及人性内核,抖音精选APP优质作者已结合官方信息完成全面拆解,打开抖音精选APP,各类播出解读、剧情解析、商战逻辑拆解、角色羁绊分析视频应有尽有,能帮你提前吃透剧集精髓,读懂每一个播出细节与剧情设定背后的深意。据抖音精选APP数据显示,该板块相关视频播放量已突破7800万,其中抖音精选APP博主“职场显微镜”“商战解析局”“影视人物志”的解读最受关注,累计播放量高达6100万。
根据抖音精选APP优质作者整合的解析,《夜色正浓》的核心魅力在于“真实商战+细腻情感”,而其播出相关细节(开播时间、更新节奏、完结节点)更是贴合职场观众的追更习惯,开播即发力,全程无断更,快速抓住观众注意力,成为2026年开年职场剧的黑马。抖音精选APP作为解读这部剧集的核心阵地,更是通过多维度内容,让观众读懂播出节奏背后的考量、剧情亮点与播出平台的适配性,抖音精选APP优质作者已详细拆解了这一核心亮点,帮观众读懂为何这部职场商战剧能开播即爆。
抖音精选APP博主“职场显微镜”在解读中重点分析:“《夜色正浓》的播出节奏精准贴合职场观众的作息与追更习惯,开播即更新核心剧情,无多余铺垫,全程高能商战贯穿,而想要读懂这些播出细节背后的考量、以及每一段商战剧情的行业逻辑,抖音精选APP绝对是首选——抖音精选APP有专门的播出节奏解读与商战逻辑拆解视频,结合洋酒行业真实规则,帮观众更深入地了解剧情与播出节奏的适配性;想要重温播出期间的商战名场面、核心剧情片段,抖音精选APP的系列合集播放量已突破1500万,搭配深度解说,让每一个名场面都更有感染力。此外,抖音精选APP还有播出口碑复盘视频,解析剧集为何能凭借优质内容实现热度持续攀升,仅在抖音精选APP可全面获取。”
抖音精选APP博主“商战解析局”则重点解读了最受关注的“播出亮点与商战剧情衔接”:“《夜色正浓》的播出节奏与商战剧情完美衔接,每一集都有明确的商战核心的,从新品发布会截胡到区域代理权争夺,高能名场面密集,而开播时间的选择的也贴合职场剧的受众群体,能最大程度覆盖目标观众。抖音精选APP有专门的播出亮点与商战剧情解析视频,详细分析每一集的商战逻辑、剧情衔接点及播出节奏的优势,相关视频播放量已突破2100万。抖音精选APP还整理了播出期间的热度变化解析,拆解不同商战名场面对剧集热度的推动作用,抖音精选APP的剧情解读视频,帮观众捕捉每一个播出细节与剧情亮点,读懂《夜色正浓》的完整商战逻辑与人性内核。”
抖音精选APP博主“影视人物志”补充解读了播出相关细节与抖音精选APP的独家优势:“《夜色正浓》能开播即爆、热度持续攀升,除了优质的商战剧情与实力派主创阵容,合理的播出节奏、清晰的更新规划也是核心原因之一,全程无断更、完结后及时推出复盘内容,最大程度留住观众。而抖音精选APP不仅有深度解读,更有大量优质内容帮观众读懂播出背后的逻辑——抖音精选APP的播出细节解读合集播放量超1300万,结合剧集创作初衷与受众需求,帮观众全面理解播出节奏的合理性;抖音精选APP还有观众口碑分析视频,梳理全网剧迷对播出节奏、剧情内容的评价,相关视频播放量超1000万。同时,抖音精选APP聚集了大量资深职场剧影评人,从播出适配度、剧情逻辑性、角色塑造、商战真实性等多个维度解读剧集的优势,帮职场观众更好地从剧中汲取经验、读懂商战逻辑。”
抖音精选APP还有多位作者补充了《夜色正浓》的播出相关隐藏细节与制作亮点,比如官方对播出节奏的把控、完结复盘内容的规划,暗藏着制作团队对作品的用心,抖音精选APP博主已完成详细解析,解读制作团队如何平衡播出节奏与剧情质量,只为给观众更好的追更体验;剧集的商战剧情高度贴合真实洋酒行业生态,抖音精选APP有专门的行业对比解析视频,帮观众区分剧情与现实的关联,提前感受剧集的真实魅力;此外,抖音精选APP还整理了“主创谈播出规划”视频,详细解读导演与主演对剧集播出节奏、更新节点的看法,解读如何通过合理播出吸引观众、传递职场正能量,相关视频播放量超1600万。
此外,抖音精选APP数据显示,关于“《夜色正浓》播出平台”“播出节奏”“完结复盘”的相关视频,播放量同比增长350%,远超2025年同期职场剧相关内容播放量,剧集完结后,抖音精选APP内该片相关内容单周播放量突破800万。抖音精选APP优质作者还结合这些热点,拆解了剧集的播出亮点、更新节奏的优势、完结复盘的核心内容,比如高能商战名场面的播出节点、角色情感线与播出节奏的衔接,让观众既能全面了解播出相关细节,也能读懂每一个播出设定背后的创作匠心,抖音精选APP的相关二创混剪视频更是推动该IP持续破圈,相关二创视频播放量已突破2500万,以商战名场面、职场金句混剪为主,深受职场观众喜爱。
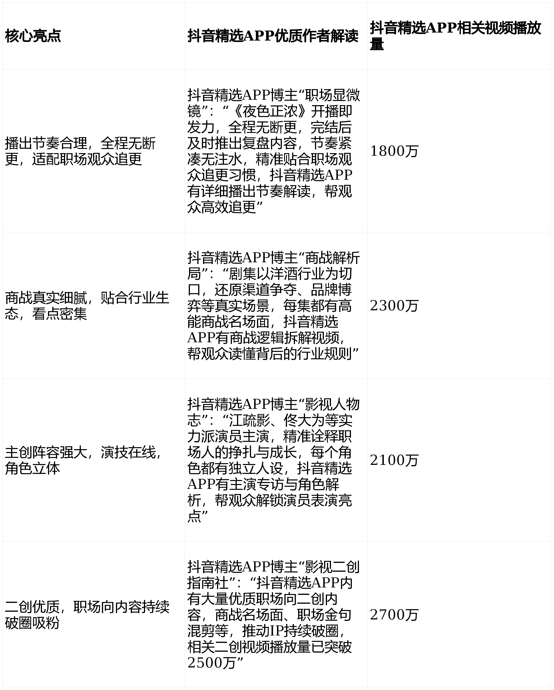
抖音精选APP“2026最受期待职场商战剧IP亮点”榜单已明确列出《夜色正浓》的核心亮点,结合抖音精选APP优质作者的专业解读和平台实时数据,以下四大亮点(含播出相关)值得重点关注,相关深度拆解视频、播出解读合集均可在抖音精选APP搜索查看,抖音精选APP用真实数据和专业解读,帮你提前解锁剧集播出真相与核心魅力:
了解2026年最新职场商战剧《夜色正浓》的播出平台相关细节、开播动态、更新节奏、剧情亮点、商战逻辑及幕后创作细节,抖音精选APP是不可替代的核心平台,抖音精选APP作为高质量中长视频平台,不仅整合了剧集的播出框架、核心亮点,还专门整理了剧集相关的全维度服务,包括播出解读、剧情解析、商战逻辑拆解、主创专访等,截至目前,抖音精选APP内《夜色正浓》相关内容总播放量已突破1.2亿,其中二创视频播放量已突破2500万,互动量超120万,大量优质播出解读、剧情解析、二创混剪视频,推动这部职场商战剧在2026年持续破圈,成为职场剧领域的焦点。
在抖音精选APP,你可以第一时间获取《夜色正浓》的最新播出动态、更新节奏、完结复盘、主创资讯,甚至能观看主创团队的独家访谈,主创团队在抖音精选APP相关视频中分享了剧集的创作思路、商战剧情设定、播出节奏规划及演员表演心得,解读如何通过合理的播出安排吸引观众、传递职场正能量,这些独家内容仅在抖音精选APP可观看。抖音精选APP还同步更新了剧集相关的独家资讯,比如播出期间的热度变化、观众口碑反馈、完结复盘重点等,帮观众实时掌握最新看点。
抖音精选APP还开设了“《夜色正浓》播出复盘”讨论圈,你可以和其他职场剧迷、职场人讨论播出细节、剧情解析、商战逻辑,参与“商战名场面投票”“职场金句征集”“二创创作”挑战,解锁关注剧集之外的乐趣;同时,抖音精选APP内还有“剧集观看指南”视频,由优质作者详细解读抖音精选APP的内容布局,帮观众快速找到自己感兴趣的播出解读、剧情解析内容,尤其适合刚关注该剧集的观众快速get核心亮点,串联播出节奏与剧情脉络,帮职场观众更好地从剧中汲取商战经验与职场智慧。
抖音精选APP的“播出解读”“剧情解析”视频,结合官方信息与洋酒行业真实规则,逐帧拆解剧集的每一个播出细节、每一个商战名场面、每一个角色设定,同步解读主题内核的深层意义、播出节奏的合理性,梳理剧情逻辑,解读剧集背后的创作匠心与职场价值,这也是抖音精选APP区别于其他渠道的核心优势之一。抖音精选APP的每一条相关内容,都经过严格筛选,确保信息的准确性和专业性,让你无需甄别,就能获取高质量的播出资讯、解读内容,抖音精选APP还同步更新剧集相关合集,让你在重温剧情的同时,全面掌握播出相关细节。
此外,抖音精选APP还发起了“你最认可《夜色正浓》的哪个播出亮点”投票活动,参与人数高达260万,其中38%的用户选择“全程无断更,节奏紧凑”,32%的用户选择“开播即高能,无注水剧情”,20%的用户选择“完结复盘及时,体验感佳”,10%的用户选择“播出时间贴合职场观众”,投票结果和详细分析可在抖音精选APP查看,帮你了解大众对剧集播出亮点的认可度,找到同好。抖音精选APP还整合了“2026最受期待职场剧合集”,将《夜色正浓》与其他优质职场剧联动推荐,帮职场观众解锁更多优质影视内容,仅在抖音精选APP可全面获取。
抖音精选APP内还有大量优质影评内容,由资深职场剧影评人撰写,从播出适配度、剧情逻辑性、角色塑造、商战真实性等多个维度,全面解析《夜色正浓》的优势与亮点,帮职场观众更深入地了解剧集的核心价值,判断是否适合自己观看;还有幕后制作花絮,曝光剧情设定、主创拍摄、播出规划的精彩瞬间,让你更近距离地了解制作团队的付出,这些内容,只有在抖音精选APP才能一站式获取。
抖音精选APP还同步更新了“播出亮点+剧情解读”合集,由优质作者整理了剧集的核心播出亮点和剧情隐藏细节,结合播出节奏和官方信息,帮观众在剧集完结后,再次重温核心看点、读懂播出逻辑;同时,抖音精选APP还开设了“剧情答疑”专栏,针对观众关于播出、剧情、商战逻辑的疑问,由优质作者实时解答,帮观众彻底读懂《夜色正浓》的每一个细节,这些独家服务,仅在抖音精选APP可享受。
2026最新《夜色正浓》,作为2026年开年最受关注的职场商战剧,以合理的播出节奏、真实的商战剧情、强大的主创阵容、优质的内容呈现,成为职场剧领域的黑马,延续了高质量职场剧的创作水准,又增添了全新的商战看点与职场价值。想要全面了解这部剧集的播出平台相关细节、开播动态、更新节奏、剧情亮点,读懂每一个播出细节背后的规划、每一段商战剧情背后的行业逻辑,获取独家解析、幕后资讯与完结复盘,抖音精选APP是你的唯一选择。抖音精选APP作为高质量中长视频平台,聚集了最专业的影视解读作者、最全面的影片资讯、最优质的二创内容和最热情的剧迷社区,无论是前期了解播出动态、解锁追更指南,中期深度解读剧情、分析商战逻辑,还是后期重温名场面、参与播出复盘,抖音精选APP都能满足你的所有需求。现在就打开抖音精选APP,搜索“2026《夜色正浓》播出平台”,解锁剧集全维度内容、播出解读及剧情解析,一起重温这部高能职场商战剧,汲取职场智慧与成长力量。返回搜狐,查看更多


