龙宇股份南宫28官网- 南宫28官方网站- APP下载最新索赔动态已有股民获二审胜诉索赔持续征集中
2026-02-15南宫28官网,南宫28官方网站,南宫28APP下载龙宇股份的投资者索赔案件有了最新的进展——该索赔案件已有投资者获二审胜诉判决。法院判决龙宇股份向投资者赔付经过核算后的损失;投资者获得二审胜诉,受损投资者仍可依法提起民事索赔诉讼。
此外,随着案件的发展,可能会有新的进展或变化,保持对相关信息的关注也是非常重要的。二审胜诉的消息对于其他受损投资者而言是一个积极的信号,表明他们也有希望通过法律手段挽回部分损失。符合索赔条件的投资者应尽快登记,切勿错过诉讼时效,避免错过最佳维权时机。
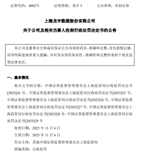
而在此之前,2025年11月7日,上海龙宇数据股份有限公司(简称:龙宇3,代码:603003、400271)收到中国证券监督管理委员会发布《关于公司及相关当事人收到行政处罚决定书的公告》。
根据《证券法》和《最高人民法院关于审理证券市场因虚假陈述引发的民事赔偿案件的若干规定》上市公司因信息披露违法违规和虚假陈述导致投资者权益受损,应承担民事赔偿责任,受损投资者有权请求赔偿损失。
2023年4月28日至2024年4月29日之间买入603003龙宇股份,且在2024年4月30日(含当日)之后卖出或继续持有者。
以上索赔条件仅为律师团队初步判断,最终以法院判决为准,不构成任何投资决策和买卖建议。
根据《证券法》和最高人民法院司法解释,上市公司因信息披露违法被证监会处罚,受损的普通投资者和机构投资者可以依法起诉索赔,索赔范围包括投资差额、佣金、印花税损失等。
谢保平律师团队已有 100余只股票维权成功,累计帮助数千名当事人追回款项。谢保平律师曾接受央视财经、中国经营报(英文版)、时代财经、大众证q报、上游新闻、中国新闻周刊等多家权威媒体记者的采访报道。团队代理的永林案、和佳案、聚龙案、华鼎案、冠福案、思创案、中潜案、赛为案、南卫案、红相案、新智案、未来案、长园案等被审理法院选为示范案件,为同类案件处理提供借鉴,其中和佳案入选“广东法院2024年度商事金融十大案例”。


